微信公眾號二維碼
微信咨詢顧問二維碼
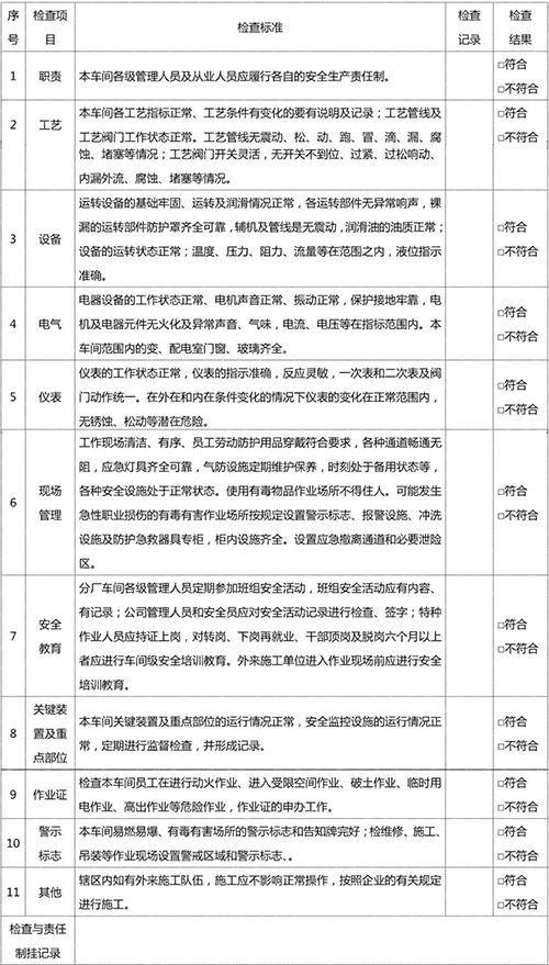
新益為精益生產管理咨詢公司概述:如何才能做到防患于未然?安全檢查必不可少!今天給大家分享可供參考的一些安全檢查表,快行動起來吧!
一、公司級安全檢查表

二、車間級安全檢查表

三、崗位工人日常安全檢查表

四、管理人員巡回安全檢查表

五、電氣設備安全檢查表

六、防火防爆安全檢查表

七、壓力容器、鍋爐安全檢查表

八、危險化學品安全檢查表

九、危險化學品儲罐區防火安全檢查表

十、機械設備安全檢查表

建立生產有序、管理順暢,操作規范,士氣高昂、高質量、低成本、短交期的作業現場;
為企業規劃設計一套由內到外的形象升級,外觀視覺價值體現、內在的管理內涵體現;
全員參與設備管理高產出和低成本運營,提升設備管理能力,維護能力,提高效率
構建班組生產管理體系、循環評價、人才育成、持續改善、績效管理、文化養成體系;
提高產品質量、降低生產成本、縮短交期、增加利潤,讓管理更系統科學,執行力更強
對工廠的各個組成部分進行合理安排,以提高生產效率、降低成本、優化物流、改善工作環境等